重磅!天府七中拟更名,会转公办吗?
重磅!天府七中拟更名,会转公办吗?
在中高考即将到来之际,成都市教育考试院公布了2022年全市普高招生计划,其中最具关注的莫过于,今年将扩招1.1万普高学生。
除此以外,眼尖的阳阳还一条有关天府新区的重要信息:天府新区的王牌学校之一——天府七中暂时不会转公,但会改名。
01
新民促法压力下,
天府新区的民办学校将何去何从?
挺立在天府公园旁的天府七中,于2017年正式开校,是公认的天府新区最好的学校之一。
严格来说,天府七中的性质被称为“创新体制机制”,但简单理解就是“民办”。

这两年,义务段民办学校的转公办成为一个热议的话题,也是不少家长关心的话题。
去年6月,新修订的《民办教育促进法实施条例》正式施行,对义务段民办学校进行了诸多限制,比如不能盈利,公办学校不能参与办学等。
条例一出,激起千层浪花。不少民办学校要么转为公办,要么退出义务段。
同年7月,刚刚修好的“眉山天府新区嘉祥外国语学校”(天府嘉祥)改办学性质为公办,改名“眉山天府新区天府学校”;紧接着,“眉山天府新区实外花海校区”也转为公办,改名“眉山天府新区实验学校”;随后,位于麓山大道二段的“成都市实验外国语学校(西区)”也被曝出,将高中单独挂牌。
一时间,关于民办学校的传言不断。天府中学、天府七中、天府师大一中……这些学校是否会转为公办,办学质量又是否会受到影响?
小道消息满天飞。
02
改名但暂不转公,
天府新区民办学校的集体归宿?
部分家长朋友可能还记得,今天4月,“天府师大一中”已明确更名为“四川天府新区师一学校",但办学性质仍为民办。

从目前来看,天府七中也走向了相同的道路。在2022年成都普高招生计”中,阳阳注意到,“天府第七中学”的名称后还有括号标注着“拟更名”“民办”字样。

这或许是偶然,但也可能是某种信号——在民办教育转型之路上,天府新区或许会选择一条“先改校名但暂不改性质”的走法。
但这会成为天府新区民办学校的最终结局吗?可能性很低,毕竟“教育为公”已成为一个必然的趋势。
在此次招生计划中,阳阳发现,位于双流区的盐道街外语学校,就没有被标注上“民办”二字。

还有今年5月官宣转公的“北师大成都实验中学”,招生计划中也明确标注上了“四川省成都市第二中学”的新名称。(说是新名称,其实这也是该校历史上的曾用名)

由此可见,民办转公办仍在继续,而改名和转变性质也并不冲突。
更加值得一提的是,新民促法规定,地方人民政府不得利用国有企业、公办教育资源举办或者参与举办实施义务教育的民办学校。
而天府七中和盐道街外语学校一样,同样是由国企投资举办,前者为天投集团,后者为城投集团。
03
天府七中改名,
会影响办学质量吗?
几乎所有的民办学校改名都有一个规律,就是越改越像公办校。
目前,天府七中现在的全称是“天府第七中学”。阳阳大胆猜测,新名称很可能是“四川天府新区第七中学”。(如果猜错了,就当我没说)
看到这里,一些家长可能想问:那天府七中改名后,还跟成都七中有关系吗?学校办学质量是否会有影响?毕竟新民促法有规定,公办学校不得参与举办义务段民办学校。

其实,天府七中从来都不是成都七中的集团成员学校,与成都七中并无实质关联。
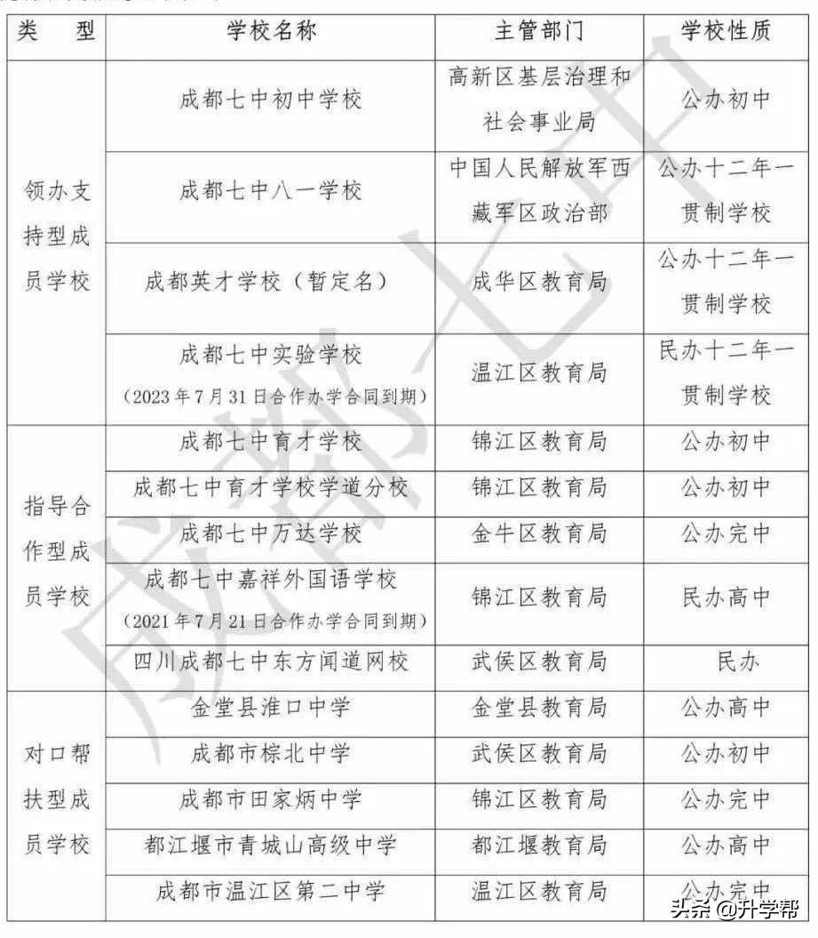
一般来说,一个教育集团的成员学校大多分为三种:领办学校、指导学校、对口帮扶学校。

例如,位于高新区的七中初中,就是成都七中的领办学校;而昔日的民办天花板“七中嘉祥”,则为指导学校。
但以上三种情况,天府七中都不符合。天府七中与成都七中的关系是“在文化上一脉相承”。
从管理团队来看,天府七中校长陈刚,曾经担任过成都七中副校长、七中万达学校校长之职;学校三位专家顾问戴高龄、王志坚、刘国伟,更是成都七中此前的三任校长。


△天府七中官网截图
而在教学理念、管理制度以及办学特色等方面,天府七中也都始终以成都七中为蓝本。
这种不是“七中系”胜似“七中系”的关系,让天府七中巧妙地避开了新民促法的相关限制。
也就是说,无论天府七中是否转公,其办学质量都不会有太大影响。而天府四中、天府中学,也是同样的道理。
来源:华阳那些事儿
-
- “恐龙有钱”骗局:今天你养龙,明天龙坑你
-
2024-10-29 14:38:32
-
- 王思聪被限制高消费背后的原因
-
2024-10-29 14:36:17
-
- 《旅行日记第七天》加格达奇至大杨树,鄂伦春少数民族
-
2024-10-29 14:34:00
-
- 震惊中国的十大冤假错案
-
2024-10-29 14:31:43
-
- 眼镜王蛇和眼镜蛇有何不同?毒性不如眼镜蛇,却被称为最危险的蛇
-
2024-10-29 14:29:27
-
- 人事档案、职称评定 都能“一网通办”!黑龙江省“龙江人才网”上线啦
-
2024-10-29 05:37:44
-
- 盘点CSGO中最贵的武器皮肤,纪念品龙狙第三,十万美金第二
-
2024-10-29 05:35:28
-
- 那些被改编成影视剧的小说,你看过几本?
-
2024-10-29 05:33:11
-
- 林志玲美照惊艳亮相,岁月未曾败美人,自由与热爱共同创作传奇
-
2024-10-29 05:30:54
-
- 空调扇冰晶是什么 空调扇冰晶具体使用方法
-
2024-10-29 05:28:38
-
- 黄金多少钱一克今日金价2023年11月10日(最新黄金价格下跌)
-
2024-10-29 05:26:23
-
- 黄瓜病毒病症状与防治方法
-
2024-10-29 05:24:07
-
- 感动中国系列-种子方舟,钟杨
-
2024-10-29 05:21:51
-
- 都知道“诸葛亮三气周瑜”,但鲜少人知道是哪三气?“三气”才是周瑜去世的原
-
2024-10-29 05:19:35
-
- 都说李沁和孙怡像双胞胎, 美得不分彼此, 但一同框差距就出来了
-
2024-10-29 05:17:20
-
- e神和小天使,让老夫少女心炸裂的“一对儿”
-
2024-10-29 05:15:04
-
- 紫砂壶名家排名大全
-
2024-10-29 05:12:48
-
- 新晋演员《如懿传》少年五阿哥永琪的扮演者竟是吴磊后辈……
-
2024-10-29 05:10:33
-
- 书法作品中常见的异体字汇总
-
2024-10-29 05:08:17
-
- 沈阳铁西区政府召开党组(扩大)会议
-
2024-10-29 05:06:01



经典好看十大泰剧排行榜,追剧追到停不下来
2022年全球最性感女性前10强,看看哪个是你的菜