“融金所”、“投哪网”:领款详细步骤及注意事项!
“融金所”、“投哪网”:领款详细步骤及注意事项!
还是在农历的一份月,案款领取的消息就已经来了!
“融金所”和“投哪网”这两家平台的案件,都在2025年2月20日发布了《领款公告》,已经进入了案款领取的阶段。
自2月20日起,可以通过线上唯一的官方小程序,办理个人领款手续,核验无误后,就是等待本次退赔的案款实际发放到账了。
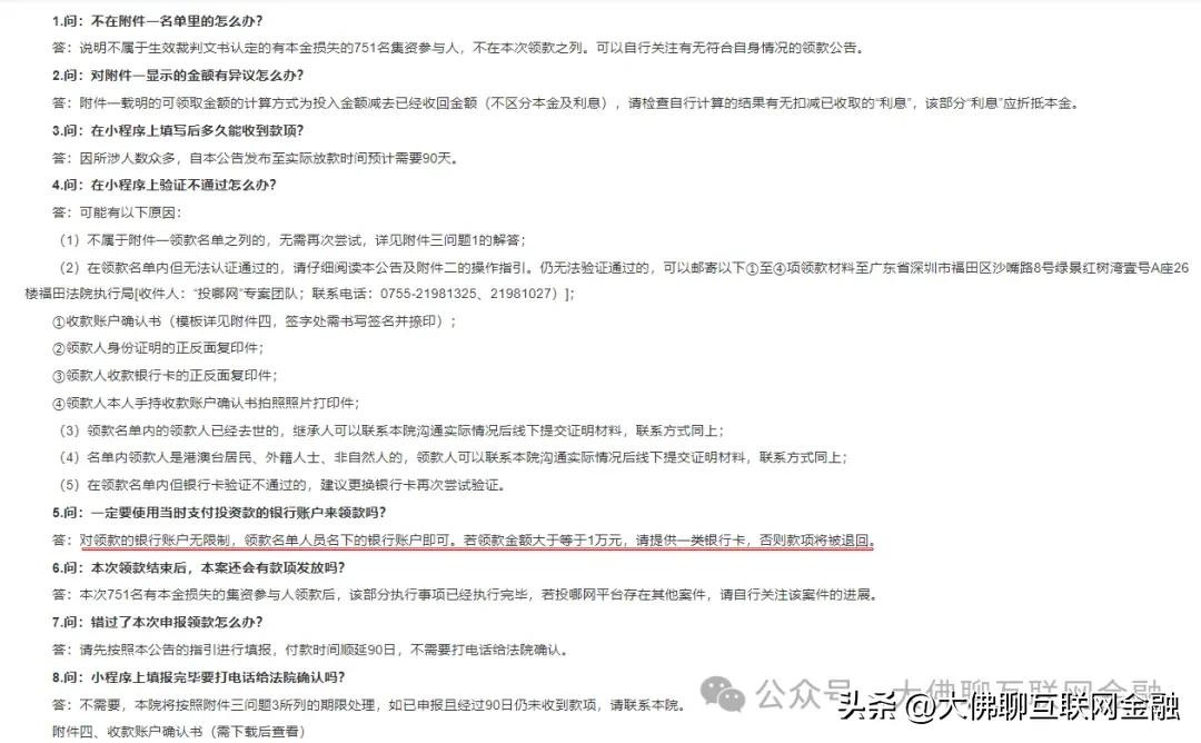
实际发放的时间,投哪网预计可能需要90天,融金所可能在120日内,具体还是以到账情况为准。
这两家平台的案款领取路径基本一致,具体的线上领款详细操作步骤,以及需要注意的事项,放在文末。有需要的朋友可以做个参考,准备好材料,一般办理都比较流畅!

1、融金所平台相关案
本次的案款发放名单中,有26267名本金有损失的受损者,目前执行到位的案款有126377499.01元,本次退赔比例约为6.15%。



2、投哪网平台相关案
领款名单有751人,涉及受损的金额共计33317934.92元,本次执行到位案款12912714.73元,实际发放的比例约为38.756%。


融金所、投哪网线上办理案款领取详细攻略:
登记前,需准备本人材料三件套:有效身份证、实名认证的手机号码,本人名下的一类储蓄卡。
登记有几点需要注意:
1、需要本人实名认证,一定要注意使用的身份信息必须与原平台上的身份信息一致,否则无法看到相关案件;
2、准备同一身份名下的一类银行卡,确保卡状态正常,不要求与投资时使用的银行账户相同;
3、提前确定银行卡的开户行名称,填写时一定认真仔细地填写银行卡信息,确保卡号、银行开户行名称等准确无误,如果卡号或银行名称填写错误,直接的影响就是将会导致不能领取到当次案款,后续也需要自己联系,重新更正为正确的信息后,才能再等待发放安排。


领取案款详细操作的步骤流程,如下:一般是在退赔相关公告发布日起,按要求在微信小程序上办理领取案款前的信息登记。

(图片来源:小程序页面截图)
首先,在微信中搜索小程序“深圳移动微法院”,并进行认证,这一步骤包括手机验证、证件核验、人脸核验及预留签名等。
实名认证通过后,返回首页,依次点击“地方特色”、“涉众案件登记”板块,此后系统页面才可以跳转至案件列表。
案件列表页会自动显示相关案件的名称及编号,一般不需要搜索,自动显示的案件右上角,会有标注“待核验”字样。
操作到这个阶段,才开始进行对应案件的领款申请步骤。
点击页面相应案件后,系统新页面将自动显示受损者的姓名、手机号码及身份证号码等信息,此页面需要填入的,仅是银行卡信息,身份信息使用摄像头识别即可完成登记。





以上信息填写后,将进入执行款收款账户确认书页面,务必仔细核此页内容,尤其是收款卡信息,确定无误再确认提交,完成签名后,案件列表页中,对应案件的状态,将更新为“已核验”。

此后可留意审核情况,若填报信息有误,案件状态将重新显示为“待核验”,此时需重新提交准确的信息。
“大佛聊互联网金融”还将继续跟进融金所及投哪网退赔进展,并及时发文提醒大家!
-
- 惩罚男朋友的花式技巧:女生看完都收藏了,男生看完都哭了
-
2025-07-30 19:07:27
-
- 独家 ‖《叶问3》票房大卖!谁才是背后大赢家?
-
2025-07-30 19:05:12
-
- 藏传佛教与汉传佛教,不同在哪儿?
-
2025-07-30 19:02:56
-
- 保存大虾:最忌直接扔冰箱,虾贩子教你一招,冻一年仍鲜嫩有弹性
-
2025-07-30 19:00:41
-
- 新学期,这些学校的教室变成了……一整座城市!
-
2025-07-30 18:58:26
-
- 中国十大神秘禁地 都有那些地方
-
2025-07-30 18:56:11
-
- 战车溯源:“40吨级百夫长”本应大显身手 却黯然离场
-
2025-07-30 18:53:56
-
- 三大绝美的越南美女们,个个美若天仙
-
2025-07-30 18:51:41
-
- 2018年度流行语公布,你知道几个?
-
2025-07-30 18:49:26
-
- 熊雪受贿案一审死缓:亿元巨贪终尝恶果,他的贪婪毁掉一生!
-
2025-07-30 18:47:11
-
- 上网行为监控软件有哪些?7款好用的监控APP,2025抢先看!
-
2025-07-30 18:44:55
-
- 分享五部电竞类题材的电视剧,都很不错哦
-
2025-07-30 18:42:40
-
- 2017国家网络安全宣传周亮点我已经帮你们圈出来了!
-
2025-07-30 18:40:25
-
- 25℃的夏天!!天岛湖 国际康养大揭秘 - 川南地区无法比拟的美丽
-
2025-07-29 21:12:10
-
- 韩国留学都是混文凭?让我们用事实来说话!
-
2025-07-29 21:09:55
-
- 西南交通大学承办第十四届全国周培源大学生力学竞赛“理论设计与操作”团体赛
-
2025-07-29 21:07:40
-
- 流产假的最新规定
-
2025-07-29 21:05:25
-
- 揭秘乡镇事业编:挑战与机遇并存,职业前景如何?
-
2025-07-29 21:03:10
-
- 证券诉讼百问之——虚假陈述的类型
-
2025-07-29 21:00:55
-
- 剑南金三角—元山镇
-
2025-07-29 20:58:40



屠洪刚的三个妻子照片大曝光 揭屠洪刚三段鲜为人知的婚姻
妻子五年出轨500多次!丈夫愤怒曝光聊天记录,震撼揭露背后真相