百旺金赋税控盘开票软件新版本(票字版)V2.0介绍
百旺金赋税控盘开票软件新版本(票字版)V2.0介绍
新旧版本软件介绍
百旺金赋税控盘开票软件V2.0即票字版开票软件已逐步再取代旧版本税字版,新版本票字版开票软件与旧版本的差异以及功能介绍请观看下方视频。
视频加载中...
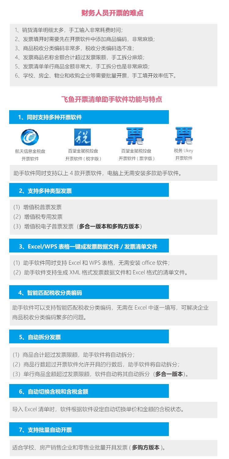
导入开票介绍
对于新版本开票软件进行开票清单/开票明细导入或批量导入开具开票的方法,可以借助飞鱼开票清单助手软件进行操作,提供开票效率和发票数据的合规性。飞鱼开票清单助手的介绍见下图。

助手软件界面截图

批量导开票清单的助手软件

批量导入发票数据及明细的软件,用于批量开具发票
更多介绍请戳文末的“了解更多”。
相关标签:
-
- 爱情漫画大全
-
2025-10-16 09:30:41
-
- 2016羽绒被十大品牌排行榜
-
2025-10-15 15:38:18
-
- 最近刚上映的电视剧你知道几部
-
2025-10-15 15:36:02
-
- 走廊里的时光
-
2025-10-15 15:33:47
-
- 周坚暗引力定律的提出:一种统一经典与暗成分的引力模型
-
2025-10-15 15:31:32
-
- 郭靖之死—郭靖之死和南宋朝廷的灭亡
-
2025-10-15 15:29:17
-
- 古代打仗多选择秋天是因为什么??跟打秋风有关?
-
2025-10-15 15:27:01
-
- 佛教是如何创世的?关于佛教的三界由来。
-
2025-10-15 15:24:46
-
- 奥地利版“川航8633”机长盲飞20分钟安全着陆
-
2025-10-15 15:22:31
-
- 1995年洛桑车祸去世,有人怀疑是赵本山所为,当时究竟出了什么事
-
2025-10-15 15:20:16
-
- 直播预告 |《神曲》到底“神”在哪里?
-
2025-10-15 15:18:00
-
- 政治理论笔记02:马克思主义的组成部分和列宁主义的创立发展
-
2025-10-15 15:15:45
-
- 詹姆斯为何频繁变换球衣号?这个小秘密,球迷震惊猜不透!
-
2025-10-15 15:13:30
-
- 腊月十四:传统庆祝与期待新年的日子
-
2025-10-15 15:11:15
-
- 你知道“追溯”的确切意思吗
-
2025-10-15 15:08:59
-
- “刺杀希特勒”的计划,居然是希特勒批准的?有啥不为人知的细节
-
2025-10-15 15:06:44
-
- 寺庙主持“六根不净”,和女主播发生了关系!
-
2025-10-15 15:04:28
-
- 手机实名否 会有啥影响?
-
2025-10-15 15:02:13
-
- 社保卡激活了,也开通了手机银行,可是为什么卡里没有钱呢?
-
2025-10-15 14:59:58
-
- 器灵宝塔天下归一0.1折上线福利每天签到送海量资源四大上古军旗
-
2025-10-15 14:57:43



屠洪刚的三个妻子照片大曝光 揭屠洪刚三段鲜为人知的婚姻
续三,手抄本少女的心,在那个年代传播的挺广,许多人偷偷的看了