山西发布2025年春运道路交通安全“两公布一提示”
山西发布2025年春运道路交通安全“两公布一提示”

2025年春运将于1月14日开始,2月22日结束,为期40天。山西省公安厅交管局对2025年春运期间全省道路交通特点、流量变化等进行综合研判,公布春运期间全省交通流预判、易拥堵路段、分流绕行预案和危险路段、事故多发点段,提示春运期间安全出行注意事项。
一、道路交通流量高峰预判
(一)春运第一周。1月14日至20日,节前货运高峰出现,货运车辆集中通行致高速公路及国省道路交通流量较春运前有所上升,整体流量高于日常。
(二)除夕前三天。1月25日至27日,节前返乡客流成为车流主力,返乡出行小高峰出现。此外,受置办年货、休闲逛街、中短途探亲访友及大型活动影响,各市城区集贸市场、繁华商圈等周边区域及部分主干道路,将出现一定的交通压力。
(三)假期后六天。1月30日至2月4日,将迎来春运期间流量最高区间,探亲流、旅游流与返城流叠加,2月2日,流量将达到春运期间最高峰值。
(四)元宵节当天。2月12日,各地将举办集会、庙会等活动,届时城区及主要县乡农村道路压力将会增大。
(五)春运最后八天。2月15日至22日,学生返校与务工人员返岗交通流交织叠加,各城市进出城高速公路路段、市区和县(市)客运场站、高铁站、火车站周边道路人车交通流增大,以中长途出行为主的学生、务工人员返程高峰将是春运期间最后一波流量高峰。
二、道路交通流量特点预判
春运期间,全省在不出现冰雪等恶劣天气情况下,客流增幅变化将以春节假期为分水岭,总体为类“山字型”结构,呈现四大特征:
(一)路网流量总体高位运行。春运期间,群众出行意愿强烈,出行需求较往年有所上升,跨区域人员流动量将再创历史新高。路网流量呈现“两升一高”特点:“两升”,一是小型客车出行量大幅上升。近年来,全省机动车驾驶人数量及机动车保有量、特别是小微型客车保有量稳步上升,同时互联网出行平台不断发展壮大,使得春运期间群众选择自驾、拼车、网约车等小型客车出行量将大幅上升。二是货车流量总体上升。春运期间,全省货运交通流将呈现“节前持续高位、节后快速恢复”的特点,重中型货车也将会高位运行,全省道路货运流量较往年有所上升。“一高”,今年春节假期8天,同时,我省“三晋迎春 冬乐民俗”主题文化旅游活动将持续至2月13日,受传统节日、民俗文化等影响,全省将有一波探亲、旅游集中出行流量,春节假期日均流量将高于春运整体日均流量。
(二)潮汐往返特征明显。一是学生流、务工流潮汐往返明显。全省高校、中小学校集中于1月中下旬进入寒假,2月中下旬正常上课;用工企业、单位也逐步进入休工期。届时,学生流、务工流将在春节假期前后快速增长,学生放假返校、务工人员返乡返岗等出行需求叠加,呈现往返阶段性集中的特点。二是出游过节、反向春运潮汐往返明显。近年来,外出旅游过节需求不断升温,同时,越来越多的城市上班族选择将父母儿童接来自己工作的城市过年,节后再返乡。三是采办年货、城乡活动潮汐往返明显。受全省文旅活动、群众置办年货等影响,以农村为起点向县城通行、以县城为起点向周边地级市通行的多周期、多时段潮汐式交通流特点也将更为明显。
(三)中长距离自驾出行增多。春运期间,自驾出行需求倍增,特别是春节假期7座以下小型客车免收公路通行费政策,使中长途出行需求集中释放,预判出行半径在50公里至200公里的中途出行将成为春运主流,出行半径在200公里至500公里的长途跨省游较往年会有较大幅度上升。
(四)热门地区周边流量集中。今年春运特别是春节假期,我省可能迎来远超往年同期的旅客量,特别是以平遥古城、五台山风景名胜区、乔家大院、皇城相府等旅游热门景区周边道路,车流、人流集中,区域交通流量将大幅上升。
三、全省道路交通安全风险预判
(一)自驾出行事故隐患增加。春运期间,特别是春节假期,全省道路私家车自驾出行增多,部分车辆灯光、刹车等关键部位日常维护保养不到位,行车途中易出现刹车失灵、夜间视距不良等情况,易引发交通事故;部分车辆驾驶人缺乏中长途驾驶经验,易出现接打电话、与乘客交谈等影响安全驾驶的行为,特别是连续驾驶不休息、持续赶路等行为极易引发交通事故。
(二)易肇事肇祸交通违法增加。春运期间,全省道路交通流量将持续高位运行,饮酒驾驶、超速行驶、无证驾驶、不按规定车道行驶、疲劳驾驶、分心驾驶等交通违法行为易发多发。
(三)农村地区出行事故隐患增加。春运期间,农村地区务工流、学生流、旅游流交织叠加,道路流量增多。同时,农村地区“摩托车多”“微型面包车多”“老旧车多”“农用车多”特征明显,车辆安全性能相对滞后,与平安出行需要不匹配。此外,部分农村道路安全等级低,管理力量薄弱。
(四)客货混行交通事故多发。春运期间,客货运输需求旺盛,人流、车流高度集中,与往年相比,今年春节假期全省道路尤其是高速公路客货混行问题突出,小型客车、旅游客运中长途出行比例突然增加,导致部分驾驶人对路况不适应、不熟悉的情况增多,同时,还可能因车型速度差导致车辆频繁穿插超越,引发交通事故。
(五)重要节点易造成交通缓行。春运期间,特别是春节前一周和假期后六天,以太原为中心的环城高速各收费站、以热点旅游景区为目的地的收费站,将可能出现短时排队缓行甚至交通拥堵情况。节日期间,县城及农村地区部分道路交通流将大幅上升,因超过道路承载量引发交通拥堵。
(六)恶劣天气对道路交通的影响。据气象部门预测,春运期间及春节、元宵节我省可能出现强降温和强降雪过程,届时恶劣天气与出行高峰叠加,易造成交通中断引发长时间大范围拥堵。
四、交通安全提示
(一)驾驶车辆前要关注
1.“两客一危一货”等重点车辆源头企业要加强对车辆的安全检查及相关驾驶人安全教育,切实履行安全生产主体责任,坚决守好安全第一关。
2.驾驶车辆出行前,务必提前检查转向、制动、灯光、喇叭、雨刮器、轮胎等关键部位,及时消除车辆安全隐患。
3.出行前密切关注天气预报,合理规划出行路线。
4.出行前随时关注交通广播、交管部门“两微一抖”等平台,借助导航软件规划行车线路及备用线路,详细了解出行沿途交通流量及分流绕行路线等情况。
5.自驾出行,尽量避开习惯睡眠时间行车,全天累计驾驶不超过8小时,连续驾驶4小时,要选择安全地点停车休息20分钟以上。
6.驾车出行避免因争抢时间而超速行驶。
7.春节假期,城市商业区周边交通压力较大,请错峰出行,遇交通拥堵,请服从指挥。
8.请拒绝酒后驾驶。
(二)行驶过程中要谨记
1.按照交通标志指示速度行驶,与前车保持安全距离,转弯路段、湿滑路面适当减速,切勿强行超车。
2.大型车辆靠右侧车道行驶,不长期占用快车道。
3.高速公路上行驶要注意保持安全车速和安全距离,遇到交通流量大或交通拥堵时,不挤占应急车道。
4.夜间行车请谨慎驾驶,尽量避免夜间长途驾驶。
5.在县乡村道路和山区公路驾车行驶,注意观察路况,不超速行驶。弯坡路段勿违法超车,违法占用对向车道,经过村庄、路口、山路转弯处要提前鸣喇叭,夜间注意变换远近光灯提醒对向来车。
6.驾车出行系好安全带的同时,要为儿童选用适合其年龄、体重的儿童安全座椅,切莫怀抱儿童或让儿童乘坐、站立在副驾驶位置。
7.驶入高速公路隧道前应提前减速至规定时速,开启大灯,注意隧道前的信号,进入隧道后应按车道行驶,隧道内不能变更车道和超车。
8.驾车时严格遵守交通规则,切勿观看视频、收发微信短信、接打电话及抽烟。
9.高速路驾车遇团雾,应在确保安全的前提下,减速驶入最右侧车道,就近选择道路出口缓慢驶出或进入附近服务区,等待团雾消散;如已进入团雾区,应及时打开雾灯、示廓灯、危险报警闪光灯以及近光灯,切忌就地停车。
10.途经事故多发及高风险点段请谨慎驾驶。
(三)发生情况后要警惕
1.行驶中遇前方紧急情况或与其他车辆发生刮蹭时,应首先采取制动措施减速,紧握方向盘,控制行车方向,切忌猛打方向避让,以免车辆失控、侧翻。
2.发生事故后,要立即开启危险报警闪光灯,将车辆移至不妨碍交通的地方停放;难以移动的,应持续开启危险报警闪光灯,并在来车方向设置警告标志。
3.高速公路发生事故后,牢记“九字警句”:车靠边、人撤离、即报警。立即开启危险报警闪光灯,在来车方向150米处摆放警告标志,车上人员迅速撤离至护栏外安全地点,打电话报警等待救援。
(四)选乘工具时要注意
1.广大交通参与者请自觉拒绝乘坐超员车辆。
2.不乘坐货车、拖拉机、农三轮出行,切勿人货混装。
3.选择乘坐长途汽车出行的群众,请选择正规客运车辆,并在站内上车,勿乘坐站外私揽客源的客车,勿贪便宜方便乘坐黑包车或超员车。
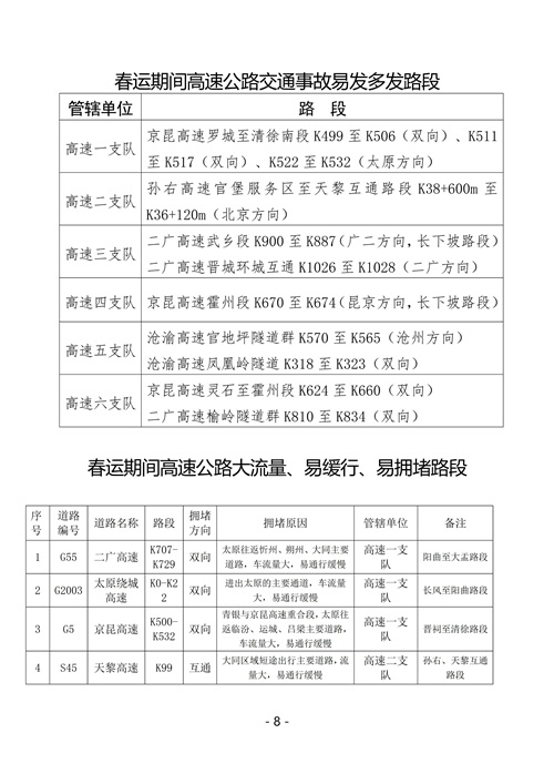
五、事故多发路段、交通缓行路段


山西经济日报全媒体记者 张荣
-
- 真抓实干 踔厉前行——仪陇宏德中学2022上半年工作回顾
-
2025-10-18 20:30:51
-
- 63岁付笛声小跑体力不支,穿1300T恤太阔气,和任静同框像父女
-
2025-10-18 20:28:36
-
- 有图有真相:网红“五姑娘”背后的酸甜苦辣
-
2025-10-18 20:26:21
-
- 刚出道的“钟楚曦”很清纯,难怪李现不舍分手,张云龙想结婚
-
2025-10-18 20:24:06
-
- 7个学科全国第1,8个学科全国第2,复旦大学2023学科排名揭秘
-
2025-10-18 20:21:51
-
- 知名女星-蒋依依
-
2025-10-18 20:19:36
-
- 一场生日会,娱乐圈的“人走茶凉”,在郑恺身上体现得淋漓尽致
-
2025-10-18 20:17:20
-
- 重磅!黄有龙父亲遗世,赵薇夫妇慷慨50万办葬礼引眼球!
-
2025-10-18 20:15:05
-
- 理科生最吃香的十大专业(理科生最吃香的十大专业)
-
2025-10-18 20:12:50
-
- 对美国下战书,警告别国不许插手,叙利亚对土耳其到底有多重要?
-
2025-10-18 20:10:35
-
- 浙大、港中深齐授牌!南京市第二十九中学再获著名高校“青睐”
-
2025-10-18 20:08:20
-
- 齐欢:年代戏女王,长相一般,演技炸裂,30岁恨嫁,44岁已躺平
-
2025-10-18 20:06:05
-
- 张也55岁未嫁,吕继宏如今未娶,他们的友情让娱乐圈的人羡慕不已
-
2025-10-18 20:03:50
-
- 《败犬的反击》:逆袭之路,永不言败
-
2025-10-16 10:13:30
-
- 《愛.小時光》
-
2025-10-16 10:11:14
-
- “梳洗之刑”,一种听起来优雅无比的刑罚,却让人痛不欲生
-
2025-10-16 10:08:59
-
- 做老板,应当懂得什么是HUB
-
2025-10-16 10:06:44
-
- 张若昀唐艺昕发甜蜜婚纱照官宣结婚,婚戒首度曝光了
-
2025-10-16 10:04:29
-
- 有一种算计叫张靓颖和冯轲,离婚6年,二人的现状天差地别
-
2025-10-16 10:02:14
-
- 影帝许冠文坦然面对生死,自爆后事安排
-
2025-10-16 09:59:59



屠洪刚的三个妻子照片大曝光 揭屠洪刚三段鲜为人知的婚姻
续三,手抄本少女的心,在那个年代传播的挺广,许多人偷偷的看了