关闭微信广告(关闭微信广告推送)
关闭微信广告(关闭微信广告推送)
微信朋友圈总推送一些广告
即使点了“不感兴趣”
过段时间还是会出现
不少微信用户质疑:
是不是我的后台信息泄露了?
记者发现
腾讯已提供了
个性化广告推荐的关闭功能
下面具体告诉您怎么做↓↓↓

在微信“我”的“设置”选项里,点开“关于微信”,
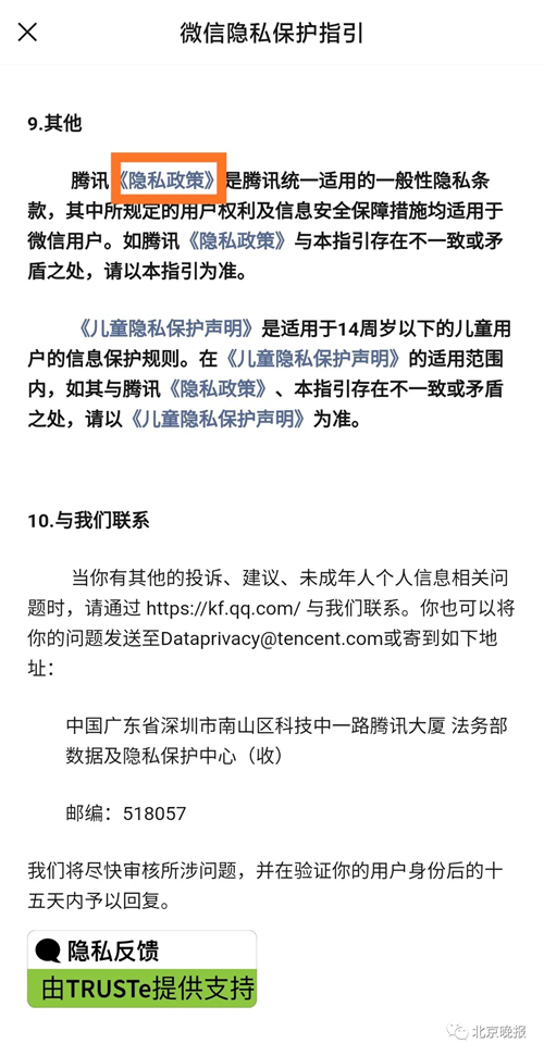
在页面底部,有微信的《隐私保护指引》,
其中详细地写明了微信搜集的个人信息类型及其对应的用途、信息储存、用户权利、未成年人保护政策等内容。



在《隐私保护指引》名为“其它”的章节中,点击其中可选的“《隐私条款》”四个字,页面会跳转到腾讯的
“隐私保护平台”
,在该平台的“隐私政策”中,写明了腾讯广告的相关内容。

点击
“关于广告”
四个字,可以了解到腾讯广告的工作原理、如何管理看到的广告以及广告行业标准的参与情况。

点击
“管理”
二字,即可进入腾讯广告的个性化管理页面。

腾讯广告个性化管理条款表明,若开启了个性化推荐广告,腾讯方面可以将用户注册腾讯服务时所填写的信息或使用腾讯服务时产生的行为数据作为用户画像提供给广告商。
但若用户不希望使用个性化广告服务,可点击相应按钮进行关闭,关闭的期限为6个月,关闭后用户仍会看到广告,但相关性会降低。
6个月之后腾讯方面会再次自动开启个性化广告推荐,用户仍需自己手动关闭。


有人感叹:这也隐藏太深了!现在大多数手机软件的使用许可与服务协议、隐私使用指引等说明往往篇幅较长,常常随意划过,没耐心读,若不自己日常留意,不知道随意开放了多少自己的个人信息。现在的个人隐私泄漏地厉害,还是得靠自己提高个人信息安全意识!
但也有人对此表示理解:天下没有免费的午餐,广告是支持软件运营的重要收入,若想免费使用这些软件,就需要提供个人信息、接收广告,但关键也在于这些收集到个人信息的企业能否保护好用户的个人信息安全。
来源:北京日报客户端 实习记者:徐英波
-
- 家里为什么突然有床虱(床虱怎么出现在家里的怎么消灭)
-
2025-11-18 20:22:30
-
- 马关县位于云南哪个市(了解马关县归属和地理位置)
-
2025-11-18 20:20:15
-
- 网吧特牛加速器怎么用
-
2025-11-18 20:18:01
-
- 心里难过的说说句子,朋友圈发泄情绪的句子
-
2025-11-18 20:15:46
-
- 春节游玩西安, 看到的全都是人? 其实你可以去3个地方
-
2025-11-18 20:13:31
-
- 何陋之有的之是什么意思(何陋之有的之怎么解释)
-
2025-11-18 20:11:16
-
- 鸡蛋像什么
-
2025-11-18 20:09:01
-
- 索隆有多少个战斗集数 索隆的身世揭晓
-
2025-11-18 20:06:46
-
- 8k高清壁纸丨100张发财暴富壁纸,祝你恭喜发财,速收藏
-
2025-11-18 02:06:20
-
- “金三银四”求职陷阱!平台狂砸广告,求职者却被“割韭菜”?
-
2025-11-18 02:04:05
-
- 一口气看完堪称绞肉机的凡尔登战役
-
2025-11-18 02:01:50
-
- 若无外力,朝鲜打得过韩国吗?你看边境上的士兵,结果一目了然
-
2025-11-18 01:59:35
-
- 姜妍的身材有多好?穿最大码泳衣都遮不住,志玲姐姐曾直言:羡慕
-
2025-11-18 01:57:20
-
- 黄子韬七夕节撒狗粮,街头弯腰为女友拍照,徐艺洋望夫眼一脸爱慕
-
2025-11-18 01:55:05
-
- 笑不活了,运动健儿泳池尴尬照,网友:这泳裤是"隐身斗篷"吧
-
2025-11-18 01:52:50
-
- 穆桂英:巾帼英雄的传奇一生
-
2025-11-18 01:50:34
-
- 《烈焰》深度解读:从矿场小弟到英雄王子的荣耀逆袭
-
2025-11-18 01:48:19
-
- 一代歌姬的坠落——坂井泉水,享年40岁
-
2025-11-18 01:46:04
-
- 鬼节的由来
-
2025-11-18 01:43:49
-
- 辽宁一男子看到女邻居出轨后也想揩油,入室偷盗又猥亵,最终落网
-
2025-11-18 01:41:34



屠洪刚的三个妻子照片大曝光 揭屠洪刚三段鲜为人知的婚姻
续三,手抄本少女的心,在那个年代传播的挺广,许多人偷偷的看了