2016年90所高校自主招生报名条件大全
2016年90所高校自主招生报名条件大全
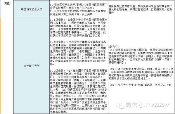
2016自主招生已经靠岸,2017、2018自主招生整装待发!对于自主招生,你是否知道如何充分去准备?在这里,为您一一罗列2016年90所高校自主招生报名条件,为您的自主招生开辟道路。(点开查看大图)
























(点开查看大图)
编辑 Dove仝
相关标签:
-
- 6所公安院校招生计划来了 烟台考生7月1日面试
-
2025-12-20 18:30:06
-
- 佐佐木莉佳子,在《CanCam》8月号上作为专属模特出道
-
2025-12-20 18:27:52
-
- 请收藏!中国海关关衔标式
-
2025-12-20 18:25:38
-
- 资中二中2016届再次续写高中考辉煌
-
2025-12-19 02:41:00
-
- 联苯肼酯对成螨效果好,乙螨唑专业杀卵,两者组合可媲美乙唑螨腈
-
2025-12-19 02:38:46
-
- 2018·刑事·深圳鹦鹉案
-
2025-12-19 02:36:32
-
- 涨了!松山湖房价冲上了4万+!
-
2025-12-19 02:34:17
-
- 通天教主和元始天尊能相提并论吗?从三点来看,二人不在一个档次
-
2025-12-19 02:32:03
-
- 请查收这份反邪教知识科普
-
2025-12-19 02:29:48
-
- 6部制服情缘系列:《绕床弄娇妻》忠犬强势兵哥哥,1V1,温馨深情
-
2025-12-19 02:27:34
-
- 牟平一中:这个冬天有点“热”
-
2025-12-19 02:25:20
-
- 280个棒针编织花样,可织毛衣、围巾、包包、毯子、桌布~
-
2025-12-19 02:23:05
-
- 「财资百科」每周一学,掌握财资知识之CAMELS评级体系
-
2025-12-19 02:20:51
-
- 辣椒油教你正确做法,又香又辣又红亮,拌饭拌菜更解馋
-
2025-12-19 02:18:37
-
- 清澈的爱,只为中国,10首爱国革命诗,汲取奋进力量
-
2025-12-19 02:16:22
-
- 50张搞笑的动态图,坚持看完,保证笑掉你的“牙”
-
2025-12-19 02:14:08
-
- 有一种强奸的手段叫“半推半就”
-
2025-12-19 02:11:53
-
- 李嘉诚:从街头学徒到商界巨擘的创富传奇
-
2025-12-19 02:09:39
-
- 北方基因小分子肽涉虚假宣传与传销
-
2025-12-19 02:07:25
-
- 国美传奇人物——杜鹃
-
2025-12-19 02:05:11



屠洪刚的三个妻子照片大曝光 揭屠洪刚三段鲜为人知的婚姻
续三,手抄本少女的心,在那个年代传播的挺广,许多人偷偷的看了